您的位置 首页 财经

Q3最受机构青睐科创板公司名单出炉!930家机构持股寒武纪 大基金成沪硅产业、拓荆科技第一大流通股东

具体到公司和行业层面,寒武纪 、中芯国际 、海光信息 、中微公司 、澜起科技 的机构股东数超200家;半导体、医疗器械、软件开发、通用设备、自动化设备为机构持股最多的五大细分领域,分别有98、46、36、30、26家公司。

具体到公司和行业层面寒武纪中芯国际海光信息中微公司澜起科技的机构股东数超200家;半导体、医疗器械、软件开发、通用设备、自动化设备为机构持股最多的五大细分领域,分别有98、46、36、30、26家公司。

总流通股本持股比例方面,龙腾光电、三生国健盛美上海天能股份、国博电子为机构持股比例最高的五家公司,分别为89.99%、87.97%、87.96%、87.7%、86.3%

Q3最受机构青睐科创板公司名单出炉!930家机构持股寒武纪 大基金成沪硅产业、拓荆科技第一大流通股东

半导体行业最受青睐 外资机构增持澜起科技

《科创板日报》记者注意到,寒武纪、中芯国际、海光信息、中微公司、澜起科技这五家机构股东最多的公司,均是科创板50成分股,因此机构股东名单中拥有不少指数跟踪基金。

具体来看,作为今年资本市场最火热的科技赛道龙头股,截至第三季度末,“寒王”寒武纪拥有930家机构股东。中国工商银行股份有限公司-易方达上证科创板50成份交易型开放式指数证券投资基金、招商银行股份有限公司-华夏上证科创板50成份交易型开放式指数证券投资基金等继续持有该公司股份外。

中国工商银行股份有限公司-华泰柏瑞沪深300交易型开放式指数证券投资基金在第三季度新进寒武纪,持股375.5万股。沪深港通的北向资金则在第三季度减持370万股寒武纪股份。

Q3最受机构青睐科创板公司名单出炉!930家机构持股寒武纪 大基金成沪硅产业、拓荆科技第一大流通股东

展开全文

(图:截至第三季度末,寒武纪前十大流通股东)

第三季度中,中信证券股份有限公司-嘉实上证科创板芯片交易型开放式指数证券投资基金和中国建设银行股份有限公司-易方达沪深300交易型开放式指数发起式证券投资基金量大基金均新进中芯国际,成为其前十大流通股东。

Q3最受机构青睐科创板公司名单出炉!930家机构持股寒武纪 大基金成沪硅产业、拓荆科技第一大流通股东

(图:截至第三季度末,中芯国际前十大流通股东名单)

中科曙光与海光信息进行战略重组后,海光信息新进股东名单则多为国有资本。该公司第三季度末的前十大流通股东中,有6家均为新进。除曙光信息产业股份有限公司外,其中的成都产业投资集团有限公司成都高新投资集团有限公司、成都高新集萃科技有限公司均为国有资本。

Q3最受机构青睐科创板公司名单出炉!930家机构持股寒武纪 大基金成沪硅产业、拓荆科技第一大流通股东

(图:截至第三季度末,海光信息前十大流通股东名单)

与前述几家公司不同,澜起科技在第三季度受到了沪深港通北向资金的青睐。2025年前三个单季度,北向资金分别增持澜起科技1478万股、2757万股、2973万股,环比增持幅度分别为86.6%、137.47%,有所加大。

今年第三季度,增持澜起科技幅度最大的外资机构为中信里昂证券,增持7.509万股,增持幅度129.76倍;紧随其后的是海通国际证券有限公司,增持2.930万股,增持幅度79倍;中国国际金融香港证券有限公司亦增持151.9万股,增持幅度17.43倍。

数据显示,总共24家外资机构,仅5家在第三季度减持了澜起科技,减持幅度最大的是法国兴业银行,减持4.291万股,减持幅度88.79%。

Q3最受机构青睐科创板公司名单出炉!930家机构持股寒武纪 大基金成沪硅产业、拓荆科技第一大流通股东

值得注意的是,相较于第二季度末,持股寒武纪、中芯国际、海光信息、中微公司、澜起科技的机构股东数量有所下降。分别从1318家下降至930家,1206家下降至599家,1266家下降至579家,945家下降至386家。

基金持股467家公司 社保青睐凯立新材

将机构持股范围缩小到证券投资基金(下称“基金”)来看,三季度共有467只科创板股出现在基金持股名单中,合计持股量45.95亿股,期末持股市值合计5719.47亿元。其中,67家科创板公司现身基金重仓股名单。

基金持股量居前的有中芯国际、澜起科技、海光信息。截至第三季度末,基金分别持有上述公司3.96亿股、2.92亿股、2.07亿股;以持股量占流通总股本比例看,比例较高的有百济神州百利天恒、澜起科技,比例分别为26.78%、26.63%、25.49%。

与机构整体持股基本一致,基金持股最多的公司仍寒武纪,926家基金持股寒武纪,合计持有6153.70万股,占流通股的比例14.71%;基金持有较多的还有中芯国际、海光信息、中微公司等,分别有598家、570家、379家基金持股。

持股变动方面,三季度基金新进54家,新建仓数量较多的是中船特气三一重能、沃尔德等,持有数量为1545.60万股、259.73万股、198.51万股

基金增持的有昀冢科技、佳驰科技、燕东微等197家公司,增持比例最高的是昀冢科技,三季度基金共持有45.08万股,较上个季度环比增加180930.52%,佳驰科技、燕东微等获基金增持比例为113289.44%、56633.22%。

基金减持个股中,减持比例较大的有百奥泰、兴福电子、萤石网络,持股量环比分别减少99.88%、99.52%、99.29%。

此外,截至第三季度末,社保基金共现身29只个股前十大流通股东名单。新进公司中,普门科技、三友医疗、华曙高科等持股量居前。

从前十大流通股东名单中社保基金家数来看,最多的是凯立新材,共有3家社保基金出现在其前十大流通股东名单,分别位列公司第三大、第八大、第十大流通股东,持股量合计为758.25万股,占流通股比例为5.80%。

Q3最受机构青睐科创板公司名单出炉!930家机构持股寒武纪 大基金成沪硅产业、拓荆科技第一大流通股东

(图:截至第三季度末,凯立新材前十大流通股东名单)

社保基金持股量占总流通股本比例最多的仍然是凯立新材,持股量占流通股比例为5.80%,其次是海泰新光,社保基金持股比例为4.20%。社保基金持股数量在1000万股以上的共有2只,分别是传音控股和普门科技,分别持有3271.84万股、1349.54万股。

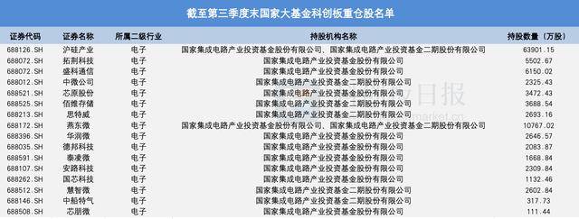
值得一提的是,截至第三季度末,大基金总共重仓了16家科创板公司,这些公司所属二级行业均为电子领域。其中,大基金在第三季度末成为2家科创板公司——沪硅产业拓荆科技的第一大流通股东。

Q3最受机构青睐科创板公司名单出炉!930家机构持股寒武纪 大基金成沪硅产业、拓荆科技第一大流通股东

具体来看,截至2025年第三季度末,沪硅产业获基金(即:大基金一期)和大基金二期总共持仓6.39亿股,占总流通股本合计23.4%;同期,大基金(即:大基金一期)持股拓荆科技5502.67万股,为其第一大流通股东。

Q3最受机构青睐科创板公司名单出炉!930家机构持股寒武纪 大基金成沪硅产业、拓荆科技第一大流通股东

(图:截至第三季度末,沪硅产业前十大流通股东名单)

Q3最受机构青睐科创板公司名单出炉!930家机构持股寒武纪 大基金成沪硅产业、拓荆科技第一大流通股东

(图:截至第三季度末,拓荆科技前十大流通股东名单)(科创板日报记者 黄修眉)

本文来自网络,不代表天牛新闻网立场,转载请注明出处:http://4k96u6.cn/36167.html

作者: wczz1314

为您推荐

发表回复

您的邮箱地址不会被公开。 必填项已用 * 标注

联系我们

联系我们

13000001211

在线咨询: QQ交谈

邮箱: email@wangzhan.com

关注微信
微信扫一扫关注我们

微信扫一扫关注我们

关注微博
返回顶部